|
|
|
Übersicht:
Funktion
Aufbauhinweise
Sonstiges
Inbetriebnahme
Download
Funktion:
Zur Energieversorgung des "fahrenden Materials" braucht es natürlich auch einer leistungsstarken Versorgung, eines Boosters. Ich habe
den EDiTS-Booster nachgebaut. Dieser wurde im Rahmen des EDiTS-Projektes, welches von der Elektronikzeitschrift Elektor veröffentlicht
wurde, entwickelt.
Hier ein paar Eckdaten:
- bis zu 10A Ausgangsstrom
- Ausgangsspannung u.a. über Z-Dioden einstellbar
- Ausgänge kurzschlussfest
- auswertbares Signal zur Kurzschlusserkennung
- hohe Flankensteilheit auch unter Last
- Eingangssignal: +-12V symmetrisch (RS232-Pegel)
Ich bedanke mich beim Elektor-Verlag für die freundliche Zustimmung zur Veröffentlichung des Schaltplans und der von mir dazu
überarbeiteten Platine des EDiTS-Boosters aus Elektor Heft 7-8/1999 beziehungsweise dem Elektor-Buch "Digitale
Modelleisenbahn-Steuerung mit EDiTS Pro" auf meiner Homepage.
Sowohl der Schaltplan als auch das modifizierte Platinenlayout im EAGLE-Format stehen mit freundlicher Genehmigung der Elektor-Verlag
GmbH, Aachen (www.elektor.de) zum Download bereit: Bitte
diesem Link folgen.
Ich möchte es nicht versäumen sowohl den Link zum Elektor-Verlag GmbH, Aachen
(http://www.elektor.de),
wie auch zum Buch
Digitale Modelleisenbahn-Steuerung mit EDiTS Pro"
(http://www.elektor.de/books/details/bdl61079.htm)
anzugeben.
Ausdrücklich weise ich nochmals darauf hin, dass es sich beim Schaltplan und dem Platinenlayout der Ansteuerlogik und des Leistungsteils
um das aus dem EDiTS-Buch abgezeichnete und modifizierte Layout handelt und nicht um das im Buch veröffentlichte Original. Die Schaltung
wurde nicht von mir entwickelt und das Copyright der Schaltung liegt beim Elektor-Verlag GmbH, Aachen.
Die Weitergabe des von mir abgezeichneten Platinenlayouts geschieht nur zu Zwecken des privaten Nachbaus. Eine kommerzielle Nutzung ist
ausgeschlossen.
Eine detailierte Beschreibung der Schaltung des Boosters, sowie Hinweise zum Aufbau, Test und den verwendeten Bauelementen findet man im
Buch:" Digitale Modelleisenbahn-Steuerung mit EDiTS Pro" oder in den Veröffentlichungen der Zeitschrift Elektor. Gerne
helfe ich aber bei Fragen ebenfalls weiter.
Lediglich die Ergänzungen der Schaltung (Geräteschutzschalter LED-Anzeige und ~230V Anschlußeinheit) sind von mir entworfen und gehören
nicht zur ursprünglichen Veröffentlichung des EDiTS-Boosters.
Bevor nun der Aufbau im Detail vorgestellt wird, hier zuerst ein paar Bilder vom Booster, eingebaut in die Hälfte eines 19''
Baugruppenträgers. Die Bilder können durch Anklicken vergrößert werden.
Front- und Rück des Boosters

Innenansicht des Boosters
LED-Statusanzeige und Steuerteil (liks) und Leistungsteil (rechts)
Aufbauhinweise:
Um den Auf- und Einbau des Boosters in einen 19'' Baugruppenträger zu vereinfachen, wurde die Steuereinheit und der Leistungsteil des
Boosters voneinander getrennt. Die Steuereinheit paßt jetzt dank SMD Bauteilen auf eine 1/4 Europaplatine, die über einen
Frontplattenhalter als Einschubplatine an der Frontplatte befestigt werden kann. Es bot sich an, auch die Komponenten für die ~230V
Einspeisung (Netzschalter, Einschaltstrombegrenzer (ESB), Anschlüße für die primär Wicklung(en) des Trafos) zusammenzufassen und in der
Nähe der Frontplatte anzuordnen. Deshalb wurde das zweite 1/4 der Europlatine im Bereich unter der Steuereinheit als Träger dieser
Komponenten genutzt. Die nachfolgenden Abbildungen zeigen die beiden Seiten dieser Platine.

Ansteuerteil und ~230V Anschluß des Boosters

Leider ist der ESB nicht mehr einfach zu beziehen, so daß ich mich nach einer alternativen Lösung umgesehen habe. Ein Anwender der
MoBaSbS, der selbst den Booster in Betrieb hat, hat als Ersatz für den ESB-Baustein die in der nächsten Abbildung zu sehende Schaltung
eingesetzt.
Ersatz für den ESB
Diese Schaltung besteht lediglich aus einem Heißleiter und einem Relais. Die Wirkungsweise ist die Folgende:
Wird der Booster eingeschaltet, so kann über den im kalten Zustand hoch-ohmigen Heißleiter (NTC: Negativer Temperatur Koeffizient) nur
ein geringer Strom fließen. Die Spannung fällt also noch über dem NTC ab. Durch den Strom, der durch den NTC fließt, wird dieser
erwärmt und der Widerstand des NTCs nimmt immer weiter ab. Nun fällt die Spannung also nicht mehr über dem NTC ab, sondern über dem
Relais, bzw. dem nachgeschaltetem Trafo. Ist die Spannung über dem Relais groß genung, so zieht das Relais an und hält sich von nun an
selbst. Gleichzeitig wird der NTC kurzgeschlossen, so dass kein Strom mehr durch in fließt. Dadurch kühlt er sich wieder ab, wird nicht
weiter belastet und zeigt direkt beim nächsten Einschalten das bereits zuvor beschriebene Verhalten.
Um die bestehenden Platinen des Boosters weiter nutzen zu können, können die beiden Bauteile auf einer Lochrasterplatine oder eventuell
direkt auf der vorhandenen Platine aufgebaut werden. Auf ausreichende Isolation ist selbstverständlich in jedem Fall zu achten.
Zu den weiteren Baugruppen:
Über die Sub-D-Buchse wird die Verbindung zum USC hergestellt. Die beiden 2pol Pfostenstecker werden nur
während der Testphase benutzt. Ansonsten bleiben sie so wie dargestellt offen.
Da die Platine, die den Leistungsteil des Boosters umfasst, lediglich eine geringe Zahl von Bauelementen aufweist (im wesentlichen die
beiden 22.000uF Elkos und die 4 Darlington-Leistungstransistoren, sowie einige Flachstecker), lohnt sich eine Darstellung dieser
Platine nicht. Wie sie verdrahtet wird, wird aber weiter unten noch erläutert. Beim Aufbau des Leistungsteils ist darauf zu achten, daß
die Darlingtons isoliert auf dem Kühlkörper befestigt werden. Dabei sollten die Beinchen der Darlingtons leicht gekröpft werden, so
dass zwischen Kühlkörper und Platine ein Abstand von 2 bis 4 mm verbleibt. Der Kühlkörper trägt im übrigen auch den Brückengleichrichter.
Dessen Gehäuse hat keine elektrischen Verbindungen und kann direkt auf dem Kühlkörper befestigt werden.
Da aufgrund des hohen Ausgangsstroms des Boosters eine Aufteilung des einen Ausgangs auf mehrere separate Ausgänge, die über
Geräteschutzschalter abgesichert sind, sinnvoll ist, habe ich eine kleine Platine entworfen, die den Zustand der Geräteschutzschalter
über Duo-LEDs anzeigt. So wie hier vorgestellt, wird der Ausgangsstrom auf 5 separate Ausgänge verteilt, so daß auch 5 Anzeigeeinheiten
auf der Platine vorhanden sind. Über diese Platine werden auch die Geräteschutzschalter angeschlossen. Hier wieder Voder- und Rückseite
dieser Platine.
LED-Anzeigeteil des Boosters

Beim Bestücken der Duo-LEDs ist darauf zu achten, daß die Zuordnung des Bestückungsaufdrucks vertauscht zu sein scheint. Der Grund
hierfür liegt darin, daß im Schaltplan und somit auch in der Platinendatei zwei einzel-LEDs verwendet werden, deren Bezeichnung immer
rechts vom Bauteil dargestellt werden. Da die beiden einzel-LEDs um 180° gegeneinander eingesetzt werden und dicht zusammen liegen, ist
die Zuordnung nicht mehr sofort zu erkennen. Im Zweifel sollte bitte der Schaltplan mit der Platine verglichen werden. Lediglich die
Verdrahtung selbst könnte noch zu Fragen führen. Daher wird diese im nächsten Kapitel behandelt.
Sonstiges:
Die oben aufgebauten Platinen werden entsprechend den Abbildungen im Gehäuse eingebaut. Ich weise -
auch wenn dies schon im oben genannten Elektor-Artikel (den ich jedem rate, ihn sich genauestens durchzulesen) gemacht worden ist -
noch einmal ausdrücklich darauf hin, daß mit einer Spannung von ~230V auf der Primärseite des Trafos gearbeitet wird. Der Verdrahtung
und Isolation aller Schaltungsteile, die mit dieser lebensgefährlichen Spannung in Berührung stehen, gilt höchste Sorgfalt.
Dazu ein paar Hinweise:
- Für den ~230V Anschluß bietet sich ein Kaltegeräteanschluß mit integriertem Sicherungshalter an, den man in eine Aluplatte (so wie
oben zu sehen) mecahnisch stabil einbaut. Die vom Computer bekannten Netzleitungen sind recht solide ausgeführt. Außerdem reißt man bei
einem Hängenbleiben am Kabel lediglich den Stecker aus der Dose.
- Im Inneren des Gehäuses sind die Netzspannung führenden Leitungen mit Kabelbindern aneinander zu befestigen. So verhindert man, daß
eine Leitung, die sich warum auch immer gelöst hat, sich im Gehäuse lose bewegen kann.
- Der Schutzleiter ist am Gehäuse zu befestigen.
- Weiter rate ich dringend dazu, einen Berührschutz des ~230V Teils (untere Hälfte der Ansteuerplatine) zu montieren. Auf der Platine
sind dafür extra 3 Bohrungen vorgesehen, an denen man eine Kunststoffplatte über Abstandshülsen montieren kann.
Darüberhinaus habe ich auf eine weitreichende Absicherung des Boosters geachtet. Konkret heißt das, daß neben der im Trafo eingebauten
Temperatursicherung und der elektronischen Kurzschluß- bzw. Überlasterkennung des Boosters selbst, weitere Schmelzsicherungen und
Geräteschutzschalter an folgenden Stellen eingesetzt wurden:
- Primärseite: Schmelzsicherung 1.6A T (Angaben dem eingestzten 300VA Trafo, 2x18V entnommen)
- Sekundärseite: Schmelzsicherung 2 x 10A T (Angaben dem eingestzten 300VA Trafo, 2x18V entnommen)
- 10A Geräteschutzschalter in der Ausgangsleitung des Boosters, den Einzelabsicherungen der separierten Ausgänge vorgeschaltet
- 5 x 2.5A Geräteschutzschalter in den separaten Ausgangsleitungen des Boosters
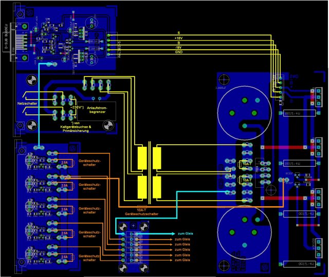
Hat man nun alle Einheiten in das Gehäuse eingebaut, gilt es, diese zu verdrahten. Die nachstehende Zeichnung, die durch Anklicken
vergrößert dargestellt werden kannm zeigt die Verschaltung der Einzelkomponenten (Netzanschluß, Netzschalter, Trafo, Leistungsteil,
Steuer- und Anzeigeeinheit, Sicherungen). Eventuell kann es Abweichungen beim Anschluß des Trafos geben, da dieser u.U. mit einer oder
zwei Primärwicklungen hergestellt wird. Auch auf der Sekundärseite können eventuell anstelle der erwarteten 2 Wicklungen, 4 Wicklungen
vorhanden sein. In diesem Fall werden je zwei Sekundärwicklungen parallel geschaltet. Um diese unterschiedlichen Bauarten der Trafos
weitmöglichst abzudecken, sind eventuell mehr Flachstecker vorhanden, als man bei 'seinem' Trafotyp benötigt.

Inbetriebnahme
Wieder verweise ich zuerst auf den Elektorartikel in dr Zeitschrift 8-9/1999 bzw. das Buch zu EDiTS. Hier finden sich wertvolle
Hinweise zur Schaltungsfunktion und zur Inbetriebnahme. Eine weitere sehr gute Informationsquelle habe ich auf einer
niederländischen Homepage gefunden. Ich selbst gehe bei der
Inbetriebnahme wie folgt vor:
- Alle Komponenten sind unverdrahtet im Gehäuse eingebaut. Die Wicklungsenden des Trafos sind mit isolierten
Falchsteckhülsen versehen.
- Als erstes wird nun die Verkabelung zwischen dem Kaltgerätestecker und der ~230V Platine vorgenommen und der Netzschalter
verdrahtet. Die Primärseite des Trafos wird an der ~230V Platine angeschlossen. Nun wird am Ausgang des Trafos die Spannung
kontrolliert. Werden dort die 18V gemessen, geht es weiter.
- Spannung abschalten und die Sekundärseite des Trafos mit den Flachsteckern auf der Leistungsteilplatine verbinden. Nun wird wieder
die Spannung kontrolliert, um die richtige Polung der Wicklungen zu überpruefen Zwischen den 'äußersten Enden' der Wicklungen muß die
doppelte Trafospannung (ca. 38V/AC) gemessen werden.
- Nun wird der Brückengleichrichter angeschlossen und wieder gemessen. Nun müßen an den entsprechenden Stellen auf der Platine +23 ..
30V/DC bzw. -23 .. 30V/DC gemessen werden.
ACHTUNG: Wird die Spannung abgeschaltet, so bleiben die 22.000uF Elkos aufgeladen! Vor den weiteren Arbeiten sind diese über
einen niederohmigen, aber leistungsstarken Widerstand (z.B. 100Ohm, 5W) zu entladen.
- Jetzt werden alle restlichen Komponenten verschaltet. Um den abschließenden Test durchzuführen, werden auf die beiden 2poligen
Stiftleisten, die sich auf der Steuerplatine befinden, Jumper gesteckt. Damit liegen ca. +18V an Pin 3 und ca. -18V an Pin 1 der
Sub-D-Buchse. verbindet man nun Pin 3 (+18V) mit Pin 4 (Dateneingangssignal) des Boosters, muß am Ausgang des Boosters die volle positive
Ausgangsspannung von ca. 19V zu messen sein. Verbindet man nun Pin 1 (-18V) mit Pin 4 (Dateneingangssignal) des Boosters, muß am Ausgang
des Boosters die volle negative Ausgangsspannung von ca. -19V zu messen sein.
Aus Interesse habe ich die Schaltung analog simuliert. Von der Firma 'Linear
Technology, Inc.' gibt es eine hervorragende Software, die einen (SPICE
basierten) analog Simulator mit einem Schaltungseingabetool (Schematic Capture) und einem Signalanalysewerkzeug (Waveform Viewer)
vereint. Nach ein wenig Suchen im Internet nach den entsprechenden SPICE Modellen der eingesetzten Komponenten (sofern nicht schon
in den mitgelieferten Libraries vorhanden) und der Eingabe der Schaltung, konnte der Booster simuliert werden. Einige interessante
Kenndaten sind in den nachfolgenden Bildern gezeigt.
Legende:
- V(data): Dateneingangssignal - stimuliertes Eingangssignal -6V, +6V, -6V, 0V
- V(r): Spannung am Boosterausgang
- V(short): Kurzschlußsignal
- I(R_load): Ausgangsstrom des Boosters unter Last (5Ohm, 2Ohm, 1.65Ohm und 0,5Ohm)
Simulation bei 5Ohm Last am Boosterausgang. Die volle Ausgangsamplitude der Spannung liegt am Ausgang an. Es fließt
ein Strom von ca. 3.5A.
Simulation bei 2Ohm Last am Boosterausgang. Lediglich der Strom steigt nun auf über 8A.
Simulation bei 1.65Ohm Last am Boosterausgang. Nun bricht die Spannung langsam ein. Der Ausgangsstrom ist maximal.
Das Kurzschlußsignal bewegt sich tendenziell auf die +5V zu.
Simulation bei 0.5Ohm Last am Boosterausgang. Die Ausgangsspannung ist bei maximalem Ausgangsstrom zusammengebrochen.
Das Kurzschlußsignal zeigt nun dauerhaft die Überlast an.
Download:
Das Platinenlayout, sowie Frontplatten-Bohr- und Sägevorlagen liegen als Download vor. Bitte
diesem Link folgen.
Stand: 25.11.2019
Diese Seite unterliegt den Nutzungsbedingungen und der Datenschutzerklärung (siehe weiterführende Links im Impressum) dieser Internetpräsenz
|